Activity: Identify Business Processes
Within this activity, the business process that need detailed description are identified and prioritized.
DescriptionWork Breakdown StructureTeam AllocationWork Product Usage
Workflow

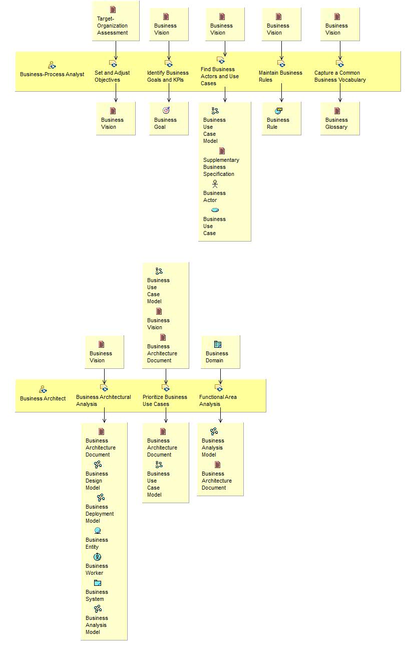
Activity detail diagram: Identify Business Processes Business-Process Analyst Set and Adjust Objectives Identify Business Goals and KPIs Find Business Actors and Use Cases Maintain Business Rules Capture a Common Business Vocabulary Business-Process Analyst Business Architect Business Architectural Analysis Prioritize Business Use Cases Functional Area Analysis Business Architect Target-Organization Assessment Set and Adjust Objectives Business Vision Set and Adjust Objectives Business Vision Identify Business Goals and KPIs Business Goal Identify Business Goals and KPIs Business Vision Find Business Actors and Use Cases Business Use Case Model Supplementary Business Specification Business Actor Business Use Case Find Business Actors and Use Cases Business Vision Maintain Business Rules Business Rule Maintain Business Rules Business Vision Capture a Common Business Vocabulary Business Glossary Capture a Common Business Vocabulary Business Vision Business Architectural Analysis Business Architecture Document Business Design Model Business Deployment Model Business Entity Business Worker Business System Business Analysis Model Business Architectural Analysis Business Use Case Model Business Vision Business Architecture Document Prioritize Business Use Cases Business Architecture Document Business Use Case Model Prioritize Business Use Cases Business Domain Functional Area Analysis Business Analysis Model Business Architecture Document Functional Area Analysis
Work Breakdown