Concept: Web Architecture Patterns
Web architecture patterns represent an application, or even just a piece of an application's interface, as common patterns that can be reused.
Relationships
Related Elements
Main Description

Introduction

The three most common patterns are:

Thin Web Client - Used mostly for Internet based applications, where there is little control of the client's configuration. The client only requires a standard web browser (forms capable). All of the business logic is executed on the server.

Thick Web Client - An architecturally significant amount of business logic is executed on the client machine. Typically the client utilizes Dynamic HTML, Java Applets, or ActiveX controls to execute business logic. Communication with the server is still done via HTTP.

Web Delivery - In addition to use of the HTTP protocol for client and server communication, other protocols such as IIOP and DCOM may be employed to support a distributed object system. The web browser acts principally as a delivery and container device for a distributed object system.

This list cannot be considered complete, especially in an industry where technological revolutions seem to happen annually. It does represent, at a high level the most common architectural patterns of web applications. As with any pattern it is conceivable to apply several to a single architecture.

Thin Web Client

The Thin Web Client architectural pattern is useful for Internet-based applications, for which only the most minimal client configuration can be guaranteed. All business logic is executed on the server during the fulfillment of page requests for the client browser.

Applicability

This pattern is most appropriate for Internet-based Web applications or for those environments in which the client has minimal computing power or no control over its configuration.

Known Uses

Most e-commerce Internet applications use this pattern, as it doesn't make good business sense to eliminate any sector of customers just because they do not have sufficient client capabilities. A typical e-commerce application tries to reach the largest customer pool possible; after all, a Commodore Amiga user's money is just as good as a Windows NT user's.

Structure

The major components of the Thin Web Client architecture pattern exist on the server. In many ways, this architecture represents the minimal Web application architecture. The major components are as follows:

Client browser - Any standard forms-capable HTML browser. The browser acts as a generalized user interface device. When used in a Thin Web Client architecture, the only other service it provides is the ability to accept and to return cookies. The application user uses the browser to request Web pages: either HTML or server. The returned page contains a fully formatted user interface - text and input controls-which is rendered by the browser on the client display. All user interactions with the system are through the browser.

Web server - The principal access point for all client browsers. Client browsers in the Thin Web Client architecture access the system only through the Web server, which accepts requests for Web pages - either static HTML or server pages. Depending on the request, the Web server may initiate some server-side processing. If the page request is for a server scripted page, CGI, ISAPI, or NSAPI module, the Web server will delegate the processing to the appropriate script interpreter or executable module. In any case, the result is an HTML-formatted page, suitable for rendering by an HTML browser.

HTTP connection -  The most common protocol in use between client browsers and Web servers. This architectural element represents a connectionless type of communication between client and server. Each time the client or the server sends information to the other, a new and separate connection is established between the two. A variation of the HTTP connection is a secure HTTP connection via Secure Sockets Layer (SSL). This type of connection encrypts the information being transmitted between client and server, using public/private encryption key technology.

HTML page - A Web page with user interface and content information that does not go through any server-side processing. Typically these pages contain explanatory text, such as directions or help information, or HTML input forms. When a Web server receives a request for an HTML page, the server simply retrieves the file and sends it without filtering back to the requesting client.

Server page - Web pages that go through some form of server-side processing. Typically, these pages are implemented on the server as scripted pages (Active Server Pages, Java Server Pages, Cold Fusion pages) that get processed by a filter on the application server or by executable modules (ISAPI or NSAPI). These pages potentially have access to all server-side resources, including business logic components, databases, legacy systems, and merchant account systems.

Application server - The primary engine for executing server-side business logic. The application server is responsible for executing the code in the server pages, can be located on the same machine as the Web server, and can even execute in the same process space as the Web server. The application server is logically a separate architectural element, since it is concerned only with the execution of business logic and can use a completely different technology from the Web server.

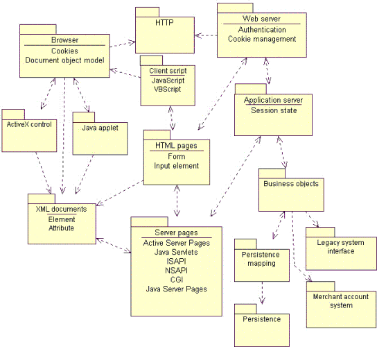
The figure below shows a diagram of the logical view for the Thin Web Client architecture.

Diagram is detailed in the content.

Minimal Thin Web Client Architecture

The minimal Thin Web Client architecture is missing some common optional components that are typically found in web applications; most notably the database. Most web applications use a database to make the business data persistent. In some situations the database may also be used to store the pages themselves (this use of a database however, represents a different architectural pattern). Since web applications can use any number of technologies to make business data persistent, the architectural component is labeled with the more generic term: Persistence. The Persistence component also includes the possible use of a Transaction Processing Monitor (TPM).

The simplest way to connect a database to the system is to allow the scripts in the server pages direct access to the Persistence component. Even this direct access utilizes standard data access libraries like RDO, ADO, ODBC, JDBC, DBLib, etc. to do the dirty work. In this situation the server pages are knowledgeable of the database schema. For relational database systems they construct and execute the necessary SQL statements to gain access to data in the database. In smaller and less complicated web applications this can be sufficient. For larger and more robust systems however the use of a full business object layer is preferred.

A business object component encapsulates the business logic. This component is usually compiled and executed on the application server. One of the advantages of having a business object architectural component is that other web or client server systems can use the same components to invoke the same business logic. For example an Internet based store front may use server pages and the Thin Web Client architectural pattern for all consumer activity however, the billing division may require more sophisticated access to the data and business logic and prefer to use a client server system over a web based one. The billing division's system can utilize the same business components on the same application server as the web front, yet use their own and more sophisticated client software.

Since relational databases are the most common type of database in mainstream businesses, an additional architectural component is usually present between the application server and the database. It provides a mapping service between objects and relational databases. This mapping layer itself can be implemented in a number of ways. Detailed discussions of this component are beyond the scope of this page.

Other options that are commonly added to this architectural pattern are integration with legacy systems and for e-commerce applications; a merchant account system. Both are accessed via the business objects (or the application server for those systems without a formal business object component). Legacy systems could represent an accounting system or manufacturing scheduling system. The merchant account system enables an Internet web application to accept and process credit card payments. There are many merchant account systems available for small businesses wanting to get into the on-line market. For larger businesses this component would most likely be a interface to an already existing system capable of processing credit card requests.

With these optional components in place the logical view of the Thin Web Client architectural pattern becomes more complete. The logical view is shown in the figure below.

Diagram is detailed in the content.

Thin Web Client Logical View

Much of a web application's server components can be found on non-web based applications as well. The design and architecture of a web application's back end is not unlike the design of any mainframe or client/server system. Web applications employ the use of databases and transaction processing monitors (TPM) for the same reasons that other systems do. Enterprise Java Beans (EJB) and Microsoft's Transaction Server (MTS) are new tools and technologies that were introduced with Web applications in mind but are equally suited for use in other application architectures.

The architecture and design of a web application's server side components is treated exactly like that of any client server system. Since this architectural pattern focuses on the web and the components specific to web applications, a detailed review of possible back end server architectures is beyond the scope of this pattern.

Dynamics

The underlying principal of the dynamics of this architectural pattern is that business logic only gets executed in response to a web page request by the client. Clients use the system by requesting web pages from the web server with the HTTP protocol. If the requested page is an HTML file on the web server's file system, it simply fetches it and sends it back to the requesting client.

If the page is a scripted page, that is a page with interpretable code that needs to be processed before it can be returned to the client, then the web server delegates this action to the application server. The application server interprets the scripts in the page, and if directed to, interacts with server side resources like databases, email services, legacy systems, etc. The scripted code has access, through the application and web server, to special information accompanying the page request. This information includes form field values entered by the user, and parameters appended to the page request. The ultimate result is a properly formatted HTML page suitable for sending back to the client.

The page may also be an executable module like an ISAPI or NSAPI DLL. A DLL or dynamic link library is a compiled library that can be loaded and executed at run time by the application server. The module has access to the same details about the page request (form field values and parameters) that scripted pages have.

The key point of the dynamic behavior of this pattern is that business logic is only invoked during the processing of a page request. Once the page request has been fulfilled, the result is sent back to the requesting client, and the connection between the client and server is terminated. It is possible for a business process to linger on after the request is fulfilled, but this is not the norm.

Consequences

This type of architecture is best suited to applications whose server response can be completed within the acceptable response time expected by the user (and within the timeout value allowed by the client browser). This is usually on the order of no more than a few seconds. This may not be the most appropriate architecture pattern if the application needs to allow the user to start and monitor a business process that lasts a long time. The use of push technologies however can be employed to allow the client to monitor long running processes. For the most part push technologies just employ periodic polling of the server.

Another major consequence of this architectural pattern is the limited ability for sophisticated user interfaces. Since the browser acts as the entire user interface delivery mechanism, all user interface widgets and controls must be available via the browser. In the most common browsers, and in the HTML specifications these are limited to a few text entry fields and buttons. On the other hand, it could be argued that such a severely limited user interface is a plus. Sparse user interface offerings prevent the development team from spending effort on "cool" and "neat" interfaces, when more simpler ones would suffice.

Thick Web Client

The Thick Web Client architectural pattern extends the Thin Web Client pattern with the use of client side scripting and custom objects like ActiveX controls and Java Applets. The Thick Web Client pattern gets its name from the fact that the client can actually execute some of the business logic of the system and hence becomes more than just a generalized user interface container.

Applicability

The Thick Web Client architectural pattern is most appropriate for web applications where a certain client configuration and browser version can be assumed, a sophisticated user interface is desired, and/or a certain amount of the business logic can be executed on the client. Much of the distinction between the Thin Web Client and Thick Web Client patterns is in the role the browser plays in the execution of the system's business logic.

The two strong motivations for Thick Web Client usage are enhanced user interface capability and client execution of business logic. A sophisticated user interface could be used to view and modify three dimensional models, or animate a financial graph. In some instances the ActiveX control can be used to communicate with client side monitoring equipment. For example health care equipment that can measure blood pressure, sugar count, and other vital signs could be used by an agency that needs to monitor geographically remote patients on a daily basis, and be able to cut down on personal visits to twice a week.

In some situations business logic can be executed on the client alone. In these situations all the data required to carry out the process should be available on the client. The logic may be as simple as validating entered data. Dates can be checked for accuracy, or compared with other dates (for example the birth date should be before the date first admitted to the hospital). Depending upon the business rules of the system some fields may or may not be enabled depending upon the currently entered values.

Known Uses

The most obvious uses of client side scripts, applets, controls and plug-ins is on the Internet in the form of enhanced user interfaces. Java Scripts are often used to change the color or image of a button or menu item in HTML pages. Java Applets and ActiveX controls are often used to create sophisticated hierarchical tree view controls.

The Shockwave ActiveX control and plug-in is one of the most common user interface components in use on the Internet today. It enables interactive animations, and is primarily used to spice up Internet sites with attractive graphics, but is also being used to display simulations, and monitor sporting events.

Microsoft's agent control is used by several Internet sites to accept voice commands and execute actions in the browser that assist the user navigating the web site.

Off of the Internet, a healthcare software company has developed a web based intranet application to manage patient records and billing. The web based user interface make heavy use of client side scripting to perform data validations and assist the user in navigation of the site. In addition to scripts, the application uses several ActiveX controls to manage XML content, which is used as the primary encoding scheme for information.

Structure

All communication between client and server, like in the Thin Web Client pattern, is done with HTTP. Since HTTP is a "connectionless" type of protocol, most of the time there is no open connection between client and server. Only during page requests does the client send information. This means that client side scripting, ActiveX controls and Java Applets are limited to interacting with objects only on the client.

The Thick Web Client pattern utilizes certain browser capabilities like ActiveX controls or Java Applets to execute business logic on the client. ActiveX controls are compiled, binary executable programs that can be downloaded to the client via HTTP, and invoked by the browser. Since they are ActiveX controls are essentially COM objects, they have full reign over client side resources. They can interact with both the browser as well as the client system itself. For this reason ActiveX controls, especially those on the Internet, are typically "authenticated" by a third trusted party

The most recent versions of common HTML browsers also allow client side scripting. HTML pages can be embedded with scripts written in Java Script or VB Script. This scripting capability enables the browser itself to execute (or rather interpret) code that may be part of the business logic of the system. The term "maybe" is used since it is very common for client scripts to contribute only to extraneous aspects of the user interface, and not actually be part of the business logic. In either case, there are potentially architecturally significant elements (i.e. scripts) embedded inside HTML pages that need to be expressed as such.

Since the Thick Web Client pattern is really just an extension to the Thin Web Client pattern, most of the architecturally significant elements are the same. The additional elements that the Thick Web Client pattern introduces are:

Client Script - JavaScript or Microsoft® VirtualBasic® script embedded in HTML formatted pages. The browser interprets the script. The W3C (an Internet standards body) has defined the HTML and Document Object Model interface that the browser offers to client scripts.

XML Document - A document formatted with the eXtensible Markup Language (XML). XML Documents represent content (data) without user interface formatting.

ActiveX Control - A COM object that can be referenced in a client script and "downloaded" to the client if necessary. Like any COM object, it has full access to client resources. The principle security mechanism for protecting client machines is through authentication and signing. Internet browsers can be configured to not accept, or warn the user when ActiveX controls are about to be downloaded to the client. The authentication and signing mechanisms merely establish the identity of the author of the control through a trusted third party.

Java Applet - A self contained and compiled component that runs in the context of a browser. For security reasons it has limited access to client side resources. Java Applets are used both as sophisticated user interface elements, and for non-user interface purposes such as parsing XML documents, or to encapsulate complicated business logic.

Java Bean - A Java component that implements a certain set of interfaces that enable it to be easily incorporated into larger more complex systems. The term bean reflects the small nature and single purpose the component should have. A full cup of coffee usually takes more than one bean. ActiveX is the analog to the Java Bean in Microsoft centered architectures.

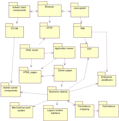
The figure below shows a diagram of the Logical View for the Thick Web Client Architecture.

Diagram is detailed in the content.

Logical View of the Thick Web Client Architecture Pattern

Dynamics

The principal dynamics of the Thick Web Client pattern include those of the Thin Web Client pattern plus the ability to execute business logic on the client. As with the Thin Web Client pattern, all communication between the client and server is done during page requests. The business logic however, can be partially executed on the client with scripts, controls or applets.

When a page is sent to a client browser it may contain scripts, controls and applets. They may be used simply to enhance the user interface, or contribute to the business logic. The simplest business logic uses are field validations. Client scripts can be used to check for valid input, not only in a single field, but across all fields in any given web page. For example an e-commerce application that allows users to configure their own computer systems may use scripts to prevent incompatible options from being specified.

In order for Java Applets and ActiveX controls to be used, they must be specified in the content of the HTML page. These controls and applets can work independently of any scripts in the page or be driven by scripts in the page. Scripts in an HTML page can respond to special events sent by the browser. These events can indicate that the browser has just completed loading the web page, or that the user's mouse just moved over a specific region of the page.

They have access to the browser's Document Object Model (DOM) interface. This interface is a W3C standard for giving scripts, controls and applets access to the browser and HTML content in pages. Microsoft's and Netscape's implementation of this model is Dynamic HTML (DHTML). DHTML is more than just an implementation of the DOM interface, it particular DHTML includes events, which at the time of this writing are not part of the DOM Level 1 specification.

At the core of the Document Object Model is a set of interfaces that specifically handle XML documents. XML is a flexible language that enables designers to create their own special purpose tags. The DOM interface enables client scripts to access XML documents

The use of XML as a standard mechanism of exchanging information between client and server is enabled by the use of special components on the client. ActiveX controls or Java Applets can be placed on the client to independently request and send XML documents. For example a Java Applet embedded in an HTML page could make an HTTP request from the web server for an XML document. The web server finds and processes the requested information and sends back not an HTML document, but an XML formatted one. The Applet still running in the HTML page on the client would accept the XML document, parse it and interact with current HTML document in the browser to display its content for the user. The entire sequence happens in the context of a single HTML page in the client browser.

Consequences

By far the biggest consequence of this pattern is portability across browser implementations. Not all HTML browsers support Java Script or VirtualBasic Script. Additionally only Microsoft Windows based clients can use ActiveX controls. Even when a specific brand of client browser is exclusively used there are subtle differences in implementations of the Document Object Model.

When client scripting, controls or applets are used the testing team needs to perform the full set of test scenarios for each client configuration to be supported. Since critical business logic is being performed on the client it is important that it behaves consistently and correctly for all browsers involved. Never assume that all browsers behave the same. Not only is it possible for different browsers to behave differently with the same source code, but even the same browser running on different operating systems might show anomalous behavior.

Web Delivery

The Web Delivery architectural pattern is named so because the Web is primarily used as a delivery mechanism for an otherwise traditional distributed object client/server system. From one viewpoint this type of application is really a distributed object client/server application that just happens to include a web server and client browser as significant architectural elements. Whether such a system is a web application with distributed objects or a distributed object system with web elements the ultimate system is the same. The fact that these two viewpoints are of the same system, and distributed object systems have always been seen as systems requiring careful modeling, it further emphasizes the theme in this page that web applications, need to be modeled and designed like any other software system.

Applicability

The Web Delivery architectural pattern is most appropriate when there is significant control over client and network configurations. This pattern is not particularly suited for Internet based applications, where there is no or little control over client configurations, or when network communications are not reliable.

The greatest strengths of this architecture is its ability to leverage existing business objects in the context of a web application. With direct and persistent communications possible between client and server the limitations of the previous two web application patterns can be overcome. The client can be leveraged to perform significant business logic to an even greater degree.

It is unlikely that this architectural pattern is used in isolation. More realistically this pattern would be combined with one or both of the previous patterns. The typical system would utilize one or both of the first architectural patterns for those parts of the system not requiring a sophisticated user interface, or where client configurations are not strong enough to support a large client application.

Known Uses

The CNN Interactive web site is one of the busiest news sites on the Net. Most of its public access is done with conventional browsers and straight HTML 3.2, however behind the web site is a sophisticated CORBA based network of browsers, servers, and distributed objects. A case study of this system was published Distributed Computing.

A healthcare software company has created a web application to manage patients, health records, and billing. The billing aspects of the system are only used by a significantly small proportion of overall user community. Much of the legacy billing systems were written in FoxPro. The new web based system leveraged the old FoxPro legacy code and through the use of some conversion utilities built ActiveX documents for the user interface and business logic. The resulting system is a Thick Web Client based web application for patient and health records, integrated with a Web Delivery based web application for billing operations.

Structure

The most significant difference between the Web Delivery and the other web application architecture patterns is the method of communication between the client and server. In the other patterns the primary mechanism was HTTP, a connectionless protocol that severely limits the designer when it comes to interactive activity between the user and the server. The architecturally significant elements in the Web Delivery pattern include all those specified in Thin Web Client pattern plus these additional ones:

DCOM - Distributed COM is Microsoft's distributed object protocol. It enables objects on one machine to interact with and invoke methods on objects on another machine.

IIOP - Internet Inter-Orb Protocol is OMG's CORBA protocol for interacting with distributed objects across the Internet (or any TCP/IP based network).

RMI (JRMP) - Remote Method Invocation is the Java way of interacting with objects on other machines. JRMP (Java Remote Method Protocol) is the native protocol for RMI, but not necessarily the only protocol that can be used. RMI can be implemented with CORBA's IIOP.

The figure below shows a diagram of the Logical View for the Web Delivery Architecture pattern.

Diagram is detailed in the content.

Logical View of the Web Delivery Architecture Pattern

Dynamics

The principal dynamics of the Web Delivery architectural pattern are the use of the browser to deliver a distributed object system. The browser is used to contain a user interface and some business objects that communicate, independently of the browser to objects in the server tier. Communications between client and server objects occur with IIOP, RMI and DCOM protocols.

The main advantage of using a web browser in this otherwise distributed object client server system is that the browser has some built in capabilities to automatically download the needed components from the server. A brand new computer to the network needs only a compatible web browser to begin using the application. Special software does not need to be manually installed on the client, since the browser will manage this for the user. Components are delivered and installed on the client on a as-needed basis. Both Java Applets and ActiveX controls can be automatically sent to and cached on the client. When these components are activated (as a result of loading the appropriate web page) they can engage in asynchronous communication with server objects.

Consequences

By far the biggest consequence of this pattern is portability across browser implementations. The use of this pattern requires a solid network. Connections between client and server objects last much longer than HTTP connections, and so sporadic loss of server, which is not a problem with the other two architectures poses a serious problem to be handled in this pattern.