Activity: Assess Business Status
This activity covers the work around assessing the status of the organization and setting the business modeling objectives.
Extends: Assess Business Status
DescriptionWork Breakdown StructureTeam AllocationWork Product Usage
Workflow

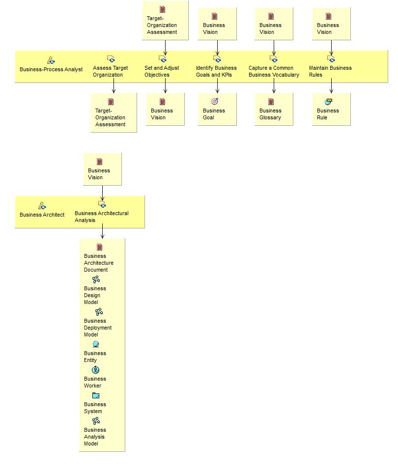
Activity detail diagram: Assess Business Status Business-Process Analyst Assess Target Organization Set and Adjust Objectives Identify Business Goals and KPIs Capture a Common Business Vocabulary Maintain Business Rules Business-Process Analyst Business Architect Business Architectural Analysis Business Architect Target-Organization Assessment Assess Target Organization Target-Organization Assessment Set and Adjust Objectives Business Vision Set and Adjust Objectives Business Vision Identify Business Goals and KPIs Business Goal Identify Business Goals and KPIs Business Vision Capture a Common Business Vocabulary Business Glossary Capture a Common Business Vocabulary Business Vision Maintain Business Rules Business Rule Maintain Business Rules Business Vision Business Architectural Analysis Business Architecture Document Business Design Model Business Deployment Model Business Entity Business Worker Business System Business Analysis Model Business Architectural Analysis
Work Breakdown